简易呼吸器是急救时常用的一种工具,关键时刻能对患者的呼吸给予关键性的帮助。因此,全面了解并熟练操作它的使用技巧以及注意事宜显得尤为重要。
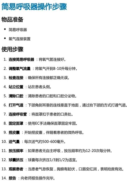
检查准备
使用简易呼吸器前,必须认真细致地对其性能进行检验。要逐一检查面罩、气囊、储气袋等各个部分,确保它们没有损坏,并且连接处要牢固。此外,要特别检查氧气连接装置,确认其能否正常输送氧气。
然后,将氧气连接到简易呼吸器上,细致调整氧流量至适宜区间,通常这个区间是8到10升每分钟。完成这些步骤后,还需复查所有部件是否都已妥善准备,以便随时应对可能发生的紧急状况。
在那些争分夺秒的急救场合,情况常常非常紧急,每一秒都攸关患者的生死。若是因为事先没有对设备进行细致和全面的检查,等到关键时刻才发现问题的存在,那么就很可能因此延误对患者的救治,导致无法挽回的严重后果。
连接佩戴

将面罩缓缓地、稳妥地罩在患者口鼻部位,必须细致地检查,保证其密封性良好,避免气体逸出。用一只手的拇指和食指捏成 C 形,紧紧地固定面罩,确保其贴合紧密;另外三指则呈 E 形缓缓抬起患者的下颌,以此来保持呼吸道的畅通。另一只手轻柔地按压气袋,按压的次数需依据病人的实际情况灵活变动,成年人通常为每分钟10到12次,务必确保按压的力量和速度适宜,从而保持通气的有效性。
实际操作中,手法必须准确且保持稳定,若不然,可能会发生漏气现象,进而影响通气效果,这样就不能有效为患者输送氧气。
操作手法
挤压气囊时,手法要均匀并保持节奏,不宜过急或过缓。在控制挤压深度时,以气囊的2/3为宜,这样才能确保有足够的气体顺畅进入患者的肺部。每次挤压应维持1至1.5秒,同时需留意胸廓的起伏变化,以此来评估通气效果。
在整个操作过程中,必须小心谨慎,避免用力过猛,以免对患者的肺部造成伤害;同样,也不能让挤压不够充分,那样会导致通气量不足。就像在救助突发疾病的患者时,正确的操作手法可以为后续治疗赢得宝贵的时间。
特殊情况

患者若能自主呼吸,应同步其呼吸节奏来按压气囊,动作要轻柔且准确,以免与患者呼吸形成冲突。若气道内有痰液或呕吐物,必须立即清理,清理时需格外小心,以免造成气道堵塞。面对患者牙关紧闭的情况,我们可以使用口咽通气道来协助呼吸,操作时必须遵循规定的步骤,这样才能确保患者呼吸保持畅通。
在真实的急救现场,常常会出现各式各样的复杂情况,这些都需要我们灵活应对,做出恰当的处理。
注意事项
操作时需留意患者的呼吸、肤色变化和胸部运动,确保呼吸通道无阻,避免因舌头后坠等因素造成呼吸道阻塞。此外,还要定期检查气囊等部件,使用完毕后立即进行清洁和消毒,并妥善保存以备后续使用。
留意这些小细节,简易呼吸器才能在紧急关头发挥其大效能,确保患者的呼吸需求得到满足。
联系电话
微信扫一扫