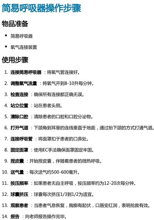
作为急救里常常会用到的通气器具,简易呼吸器,准确把握其运用流程,与患者生命安危直接相关联。不管是于院内展开抢救期间,还是在院前实施转运之时,规范地去操作,都是确保通气成效的重点所在。
首先,在取下简易呼吸器之后,挤压球体接着观察回弹是不是迅速,以此确保气囊弹性处于良好状态。而后,检查单向阀是否能够活动自如,防止气流反流致使出现无效通气。之后,连接面罩再堵住患者端,挤压球体去测试密闭性,倾听有无漏气声音。后,要确保氧气连接管连接牢固,将氧流量调节到8至10升每分钟,储氧袋才能够充分充盈起来。

站于患者头顶上方的操作者,采用“EC手法”来固定面罩,是那种左手拇指和食指呈如同“C”型般去扣住面罩的方式,同时中指、无名指以及小指呈类似“E”型那样托起下颌骨,进而让口鼻达成完全密闭的状态,此手法既能达成保持气道开放的效果,又具备防止漏气的作用,要是单人操作的时候存在密闭困难的状况,那么可以改用双人配合的形式,其中一人运用双手固定面罩,而另一人负责挤压球体。
10至12次每分钟是成人通气频率,也就是每5至6秒挤压一回球体。胸廓有明显起伏就是有效潮气量,大概是400至600毫升。挤压时要用双手握住球体,力量得均匀,快速挤压后要让球体充分回弹。儿童频率增加到12至20次每分钟,准则是胸廓轻微起伏,防止过度通气引发胃胀气了。

每一回通气过后,都要去观察胸廓是不是对称地抬起来,还要听诊双肺的呼吸音是不是清晰。要是患者出现了发绀没有得到改善、胃部膨胀得很明显,那么就应该重新去检查面罩的密闭性以及气道的通畅度。要是操作超过了2分钟,就得监测血氧饱和度,并且考虑去建立高级气道。要随时留意患者有没有自主呼吸恢复,及时对辅助通气的节奏作出调整。
你是否曾经于实际操作当中遭遇到面罩难以紧密闭合的状况呢,欢迎在评论区域分享展示你的处理经历,援助更多同行减少走弯路的情况。
联系电话
微信扫一扫